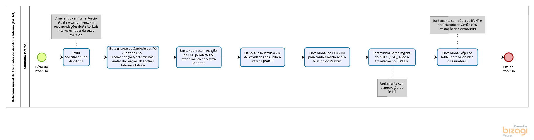
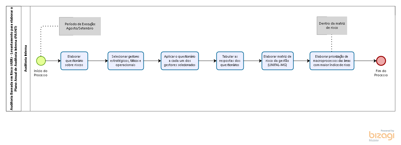
Mapeamentos de processos da Auditoria Interna
ACESSO RÁPIDO
SOBRE A PROPLAN
INFORMAÇÕES | CONTATOS
- Rua Gabriel Monteiro da Silva, 700 | Prédio O-424 | Centro | Alfenas – MG – CEP 37.130-001
- proplan@unifal-mg.edu.br
- (35) 3701-9172
Atendimento Presencial
Segunda à Sexta
7h às 11h
13h às 17h
Campus Sede, Prédio O, Sala O-424.
links úteis