Processos críticos
Divisão de patrimônio
Secretaria
Alienação de bens através de leilão
Aquisição através de cotação eletrônica (compras abaixo de R$ 8.000,00)
Aquisições através de importação de materiais para pesquisa – Dispensa de Licitação
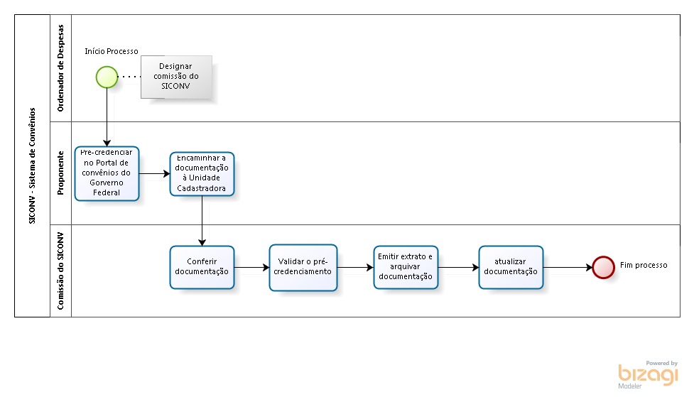
Aquisições e contratações através de Ata de Registro de Preços
Aquisições e contratações – Dispensa de Licitação
Aquisições e contratações – Inexigibilidade de licitação
Aquisições e contratações através de suprimento de fundos e cartão corporativo
Contratações através do Regime Diferenciado de Contratações – RDC
Contratações de serviços técnicos profissionais especializados através de concurso
Modalidade Pregão – Sistema Registro de Preço
Modalidade Pregão – Sistema Tradicional
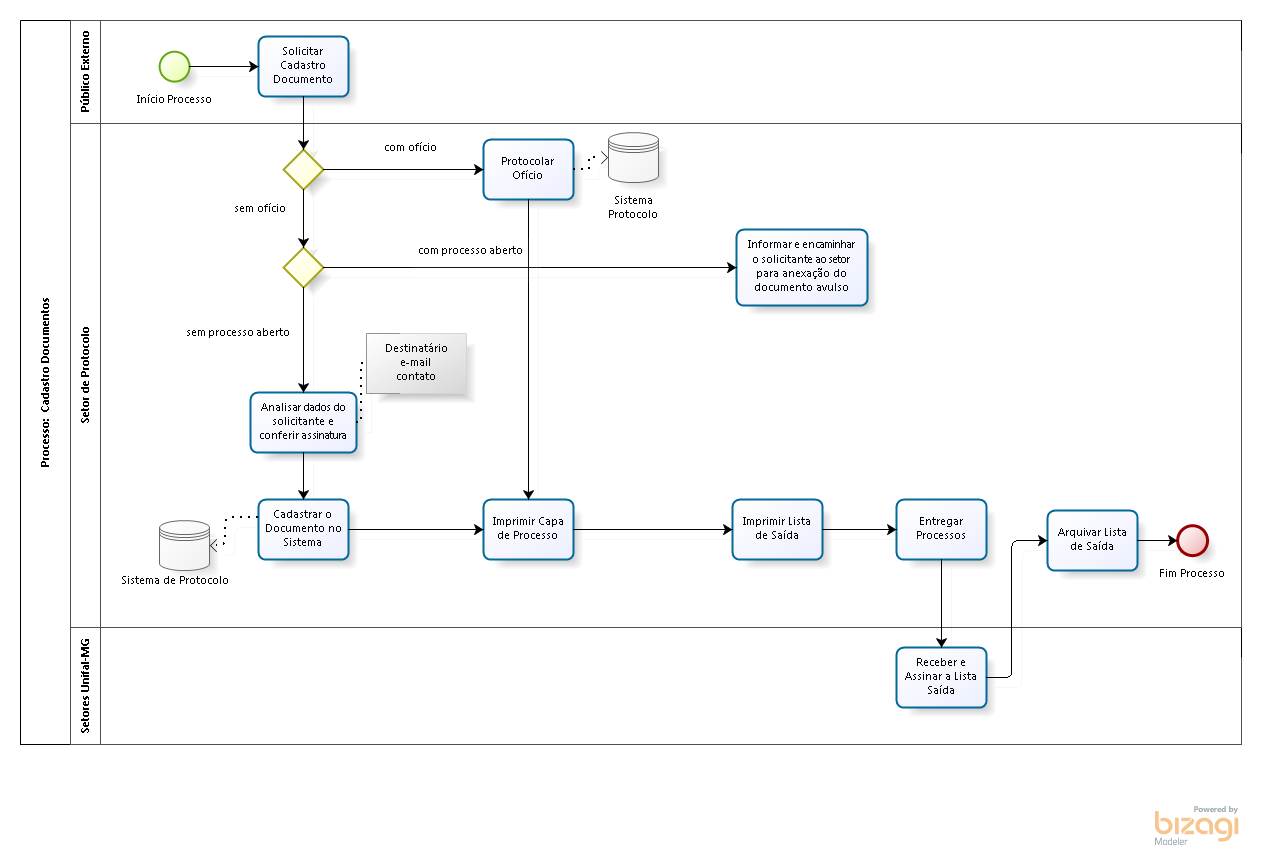
Processo de Cadastro de Documentos
Processo de Envio de Correspondências
Setor almoxarifado
Análise de consumo e processo de aquisição
Controle da entrega de empenho
Gerenciamento de itens de estoque
Recebimento definitivo de bem permanente
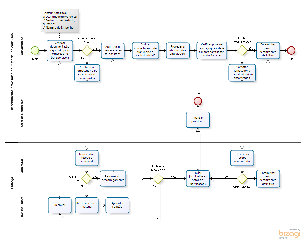
Recebimento definitivo de material de consumo
Recebimento provisório de bem permanente
Setor transportes
Afastamento com diária e transporte
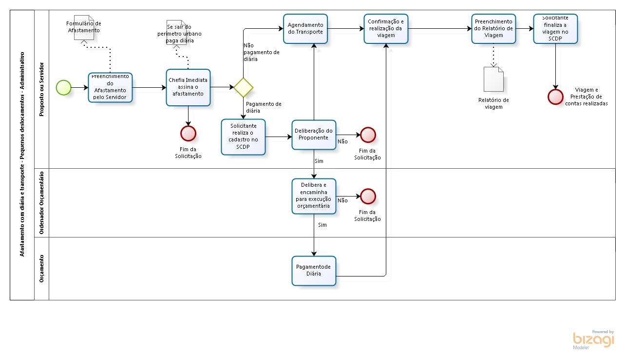
Afastamento com diária e transporte – Administrativo
Afastamento com diária e transporte – Prograd
Afastamento com diária e transporte – PRPPG
Afastamento com diária, transporte e passagem aérea
Afastamento com diária, transporte e passagem aérea internacional
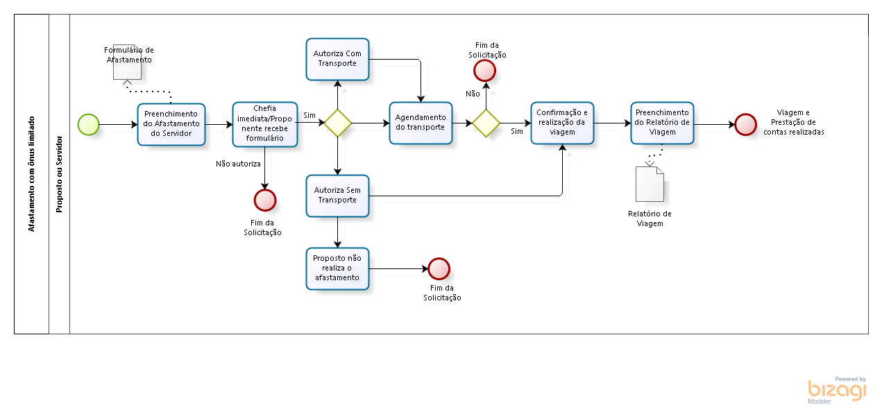
Afastamento para pequenos deslocamentos (Escola de Enfermagem)