• Ir para o conteúdo1
  • Ir para o menu2
  • Ir para a busca3
  • Ir para o rodapé4
  • Acessibilidade
  • Alto Contraste
  • Mapa do Site
Pular para o conteúdo
I9/UNIFAL-MG – Agência de Inovação e Empreendedorismo

I9/UNIFAL-MG – Agência de Inovação e Empreendedorismo

Universidade Federal de Alfenas

  • Agência de Inovação
    • Agência/I9
      • Apresentação
      • Missão/Visão
      • Equipe
      • Membros do Conselho I9
      • Regimento
      • Agenda da Diretoria
    • Política de Inovação
    • Resoluções
    • Posto I9 – Poços de Caldas
    • Posto I9 – Varginha
    • Perguntas Frequentes
    • Editais I9/UNIFAL-MG
    • Documentos e Informações
  • Propriedade Intelectual
    • Tipos de Propriedade Intelectual
    • Regulamentação de Patentes associadas a Patrimônio Genético
    • Transferência de Tecnologia
  • Empreendedorismo
    • Ideação
    • Pré Incubação
      • Editais Pré-Incubação
      • Projetos Graduados Pré Incubação
    • Incubadoras de Empresas de Base Tenológica – NidusTec
      • Apresentação
      • Membros do Conselho NidusTec
      • Resoluções
      • NidusTec Alfenas
        • Regimento
        • Startups Incubadas
        • Startups que passaram pela NidusTec
      • NidusTec Poços de Caldas
        • Regimento
        • Startups Incubadas
        • Startups que passaram pela NidusTec
      • Editais NidusTec
      • Perguntas Frequentes Nidustec
    • Empresas Juniores
      • Empresas Juniores UNIFAL-MG
      • Resolução EJ
    • Formação Empreendedora
  • Proteja Sua Criação
    • Patente
    • Marca
    • Programa de Computador
  • Vitrine Tecnológica
    • Portfólio de Patente
    • Portfólio de Marcas
    • Portfólio de Programa de Computador
  • Niduslab Maker
  • Parcerias
    • Parcerias Institucionais
    • Parcerias Internacionais
    • Convênios
    • Fundações Credenciadas UNIFAL-MG
    • Modelos de Contratos e Termos de Sigilo
  • Agenda de Eventos
  • Reserva de Salas
  • Agentes Facilitadores
    • Editais
  • Gestão Ambiental
  • Desenvolvimento em Rede
  • Transparência
    • Relatórios de Atividades
    • Atas de Reunião – Agência de Inovação I9
    • Atas de Reunião – Incubadora NidusTec
  • Links úteis
  • Fale Conosco
  • InovaWeek – Unifal-MG

Resolução EJ

Resolução n° 19  Empresas Juniores UNIFAL-MG 

Modelo Plano Acadêmico

Abertura Empresa Júnior

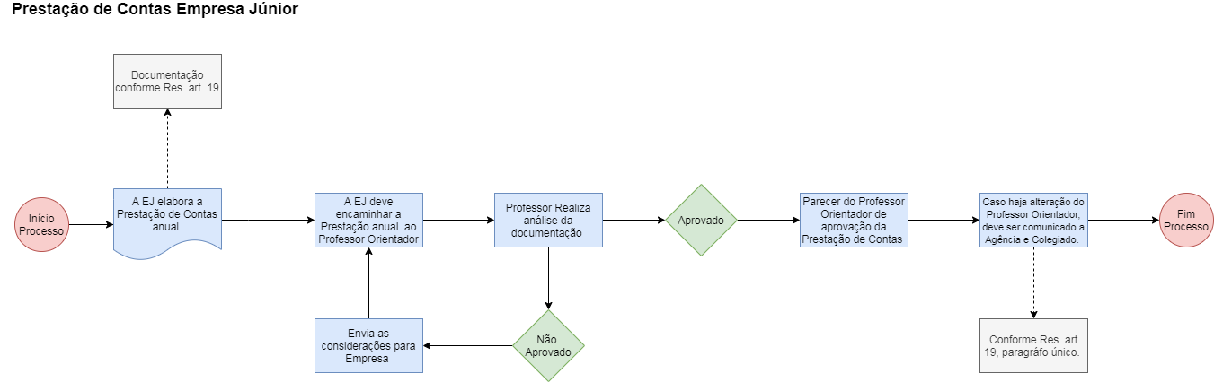
Prestação de Contas

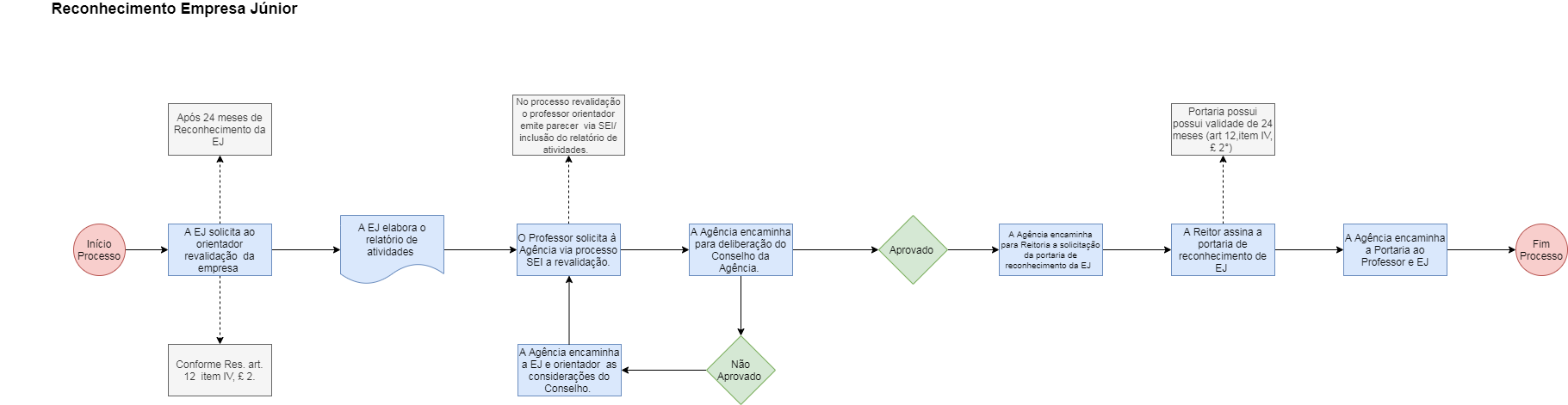
Reconhecimento Empresa Júnior 

Parecer de Revalidação das Empresas Juniores

Vídeo Institucional

https://www.youtube.com/watch?v=Nmfi_cdLOoY

I9/UNIFAL-MG

Av. Jovino Fernandes Sales, 2600 – Prédio G
Bairro Santa Clara

Alfenas/MG CEP: 37133-840

Telefones: (35) 3701-1981  (35) 3701-1983 (Whatsapp)

E-mail:  inovacao@unifal-mg.edu.br

NidusTec Alfenas

Av. Jovino Fernandes Sales, 2600 – Prédio G
Bairro Santa Clara 

Alfenas/MG   CEP: 37133-840

Telefone: (35) 3701-1982

E-mail: incubadora@unifal-mg.edu.br

I9/UNIFAL-MG – Agência de Inovação e Empreendedorismo