A Gerência de Desenvolvimento e Gestão de Informação possui as seguintes atribuições:
- realizar diagnóstico das necessidades, planejamento de execução, planejamento de pessoal e gestão de riscos na área de análise, projeto e desenvolvimento de software;
- projetar, desenvolver, implantar e documentar sistemas de informação;
- executar avaliação técnica continuada dos sistemas sob sua responsabilidade e da satisfação dos usuários em relação a eles;
- analisar e recomendar aplicativos existentes no mercado para uso na UNIFAL-MG;
- rever periodicamente a adequação do processo de desenvolvimento de software às práticas atuais e à realidade atual da Gerência de Desenvolvimento e Gestão de Informação bem como à realidade tecnológica;
- realizar estudos para avaliação e aquisição de ferramentas de apoio ao desenvolvimento de sistemas;
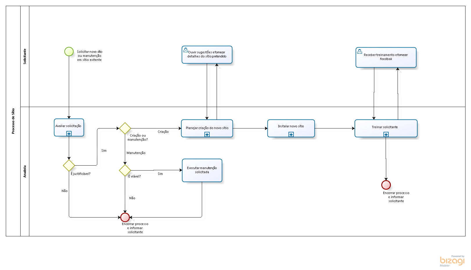
- planejar, manter e desenvolver páginas eletrônicas da UNIFAL-MG;
- promover, em conjunto com a Gerência de Redes e Infraestrutura, a disponibilidade dos sistemas de informação da UNIFAL-MG aos seus usuários.
- projetar, administrar e manter operacional o banco de dados institucional;
- coordenar as atividades de gerenciamento e atualização do banco de dados;
- definir normas, padrões e procedimentos para a criação, utilização e administração dos bancos de dados;
- oferecer suporte em banco de dados;
- configurar, monitorar, otimizar e zelar pela segurança dos dados armazenados.
Páginas relacionadas
Desenvolvimento de sistemas
Processo de solicitação e desenvolvimento de sistemas de informação.

Solicitação de Sítio Web
Processo de solicitação de sítio web.

